I was a guest speaker at this online conference, where I gave a presentation on FreeCAD’s Fasteners Workbench
The presentation is available as a VOD on youtube:
Alternatively, you can take a look at the pdf presentation: presentation.pdf
All of the content for this talk is also available on Github: https://github.com/alexneufeld/FreeCAD_userConference_2023

The most basic possible example of Fasteners Workbench usage. A single screw is attached to a PartDesign body.
Download this example:
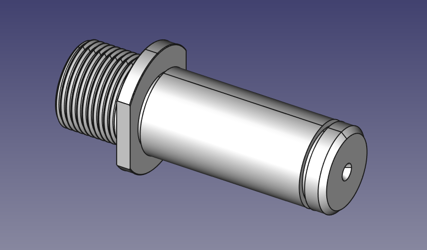
Used to demonstrate the ScrewTap and ScrewDie object functionality.
Download this example:


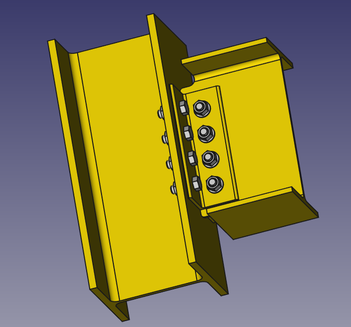
A simple assembly of a structural beam connection, with duplicates of multiple types of fasteners. The Bill of Materials too can be used to count the number and type of scews, washers, and nuts used.
Download this example:
A more advanced example that demonstrates a more general use of fasteners objects for solid modelling.

Download this example: